Ничего не понял.
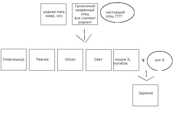
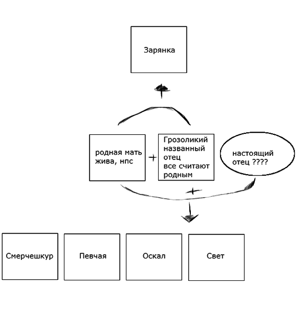
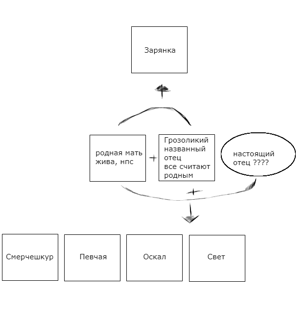
Ну, суть в том, что у Грозоликого на одного ребёнка больше тогда будет, но та умирает во время болезни, а после неё остаётся Зарька. В общем, перспективы стать сразу дедом)
Особенно, если эта шваль объявится.
Грозоликий его убьет, если сунется права качать.
Хах, это уже похоже на то, что в главную мафиозную семейку Грозы впихнулся как-то некий, совратив одну из дочурок отца семейства, а потом свинтил. И теперь Грозоликий хочет украсить его хвостом свою подстилку и отдать оставшимся детям по лапке в качестве сувенира)
























